This post’s subject is the design and assemble of a symmetrical power source, to supply operational amplifiers (op-amps).
To know about the op-amp operation, click on the following link.
Operational amplifier: how does it work?"Click
How does the symmetrical power source work?
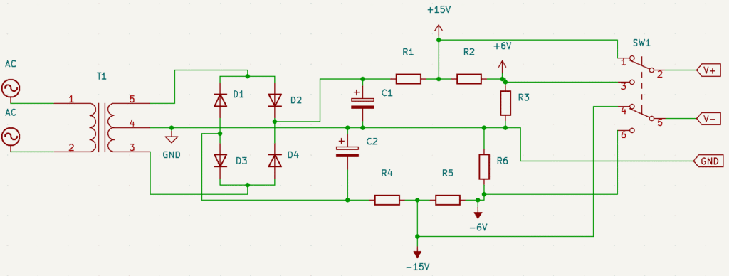
With the purpose to supply op-amps, this source has three terminals: ground, positive voltage (V+) and negative voltage (V-). It provides only two voltage levels (6V and 15V), which is enough to supply most of op-amps. In addition, it has a switch to select the voltage level provided to the circuit.

A transformer (T1) receives voltage from outlet for decrease it, a diode bridge (D1 to D4) transform alternate voltage in direct, then, electrolytic capacitors (C1 and C2) make DC signal more stable. Finally, resistors (R1 to R6) divide the voltage, to produce voltages to approximately ±15V and ±6V.
Material list
- Power plug.
- Transformer with secondary 24 + 24V.
- 4 1N4007 diodes.
- 2 10μF x 50V electrolytic capacitors.
- Resistors: 2 33kΩ (R1 and R4), 2 15kΩ (R2 and R5) and 2 10kΩ (R3 and R6).
- 1 switch with 3 positions and 6 terminals.

Resistors’ values were calculated with voltage division. The voltage’s values on capacitors is ±37.8V, with the chosen values, voltages on outputs have approximately ±15V and ±6V.
Complete circuit

The box to store the circuit was 3D printed. The short video below shows the operation of symmetrical power source.

